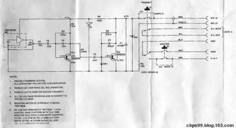
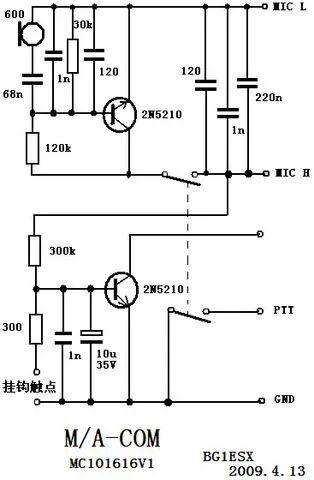
主页(http://www.pttcn.net):几款电台话筒的改造 自从进 入HAM行列以来,相继搞整了一些二手的电台设备。由于是二手设备,原配的话筒、电源接头等都早已不随设备同行。二手设备的话筒、电源线、接插头等这些配件的命运与其主机设备相比起来可就要悲惨的多,也许早就进入什么回收站或回收炉内五马分尸了。主机设备若能遇上识货人淘出来转给爱好者也是其大幸,否则,君不见南方常见的重金属回收场满地的军机设备等待分尸体,其场面可是让广大HAM爱好者痛心疾首,就差高喊炉下留机了。本人旗下收来的若干电台(特别是军机)基本都缺话筒,所以平时只好在各论坛留意相关的转让贴子,见有适合或喜欢的立马拿下然后DIY,为缺件的设备配置上。当然,由于财力所限,本人基本只收一些价廉物美的便宜货,对高档货只能观望。为了改造近几年已陆续将几款收来话筒拆开,并绘制出相应电路图纸,现整理出来供大家参考。 一、KYODO 泰和KG105话筒。 KYODO KG105车台是上世纪80年代国内大量引进的车台,目前二手的多见。此台引进了BBD元件对声音进行处理,能消除每次通话中的后沿噪音,使听者感觉的通话过程非常平稳。本人非常喜欢这种处理,一般在家守候时都只开此机。其原装话筒使用带三极管放大的动圈话筒,不能使用直接动圈音圈输入。其三极管放大电路非常简单,很方便仿造。 二、SHUER 舒尔SC-U MP20话筒。 此话筒是网上淘的头(极其便宜)然后配线,其特点是咪头为电磁式。目前改造成后用于SUNAIR SC-10机器。由于SC-10的MIC座比较特殊只好DIY一个5芯插头将就用着。 内部电路如图: 三、SHUER 舒尔488T话筒。 话筒为BG1BNB送的,据说也是军机上用的。原插头是一个比普通6.5mm三芯音频插头小一点的纯铜插头,拆开话筒内部发现送话器是电磁式的但已损坏。手里有一个600Ω的动圈头大小正适合空位,换入其中几乎等于原配。此话筒特点是内部含一个锗三极管放大电路。目前改为MSR8000机器使用。 三区的小兵还搞到过全新的此话筒,没有拿到到清晰的说明书,只好上一张模糊的看。 四、MOTOROLA HMN1061A防水话筒。 Motorola HMA1049A,HMN1061A, HMN1051A,HMN1001B都是M记的防水手咪。使用驻极体话筒带三极管放大和电源保护。打开话筒看到Motorola内部做工较好,选用元件也比较精良,从此上可以看出Motorola的做事风格,本人比较喜欢。此话筒被我用来改到Motorola Micom XF机器上使用。 五、MOTOROLA MBTMN1027A话筒。 Motorola MBTMN1027A使用三线驻极体话筒有三极管放大和电源保护。此话筒的特点是在背面挂钩处有一个微动开关与PTT键串联,估计其设计功能是当话筒挂在挂钩上时可避免误触发射(此时PTT键按下也没有发射)。 六、MOTOROLA HMN1056D话筒。 Motorola HMN1056D,HMN1074A是常说的小白咪和大白咪。由于暂未找到打开的方法(背面无坚固螺丝,是由塑料件相扣紧的)。没有看到内部电路,猜其仍是使用驻极体话筒带三极管放大电路,主要用于Motorola的车台使用。如:GM300,M208等。此类话筒的另一特点是内部PTT控制已由机械开关改为电子开关(用一只达林顿三极管来实现)。 网上找到的接口电路如图: 也许内部如图: 七、MOTOROLA TMN6013A 动圈话筒。 Motorola TMN6013A, HMN4000A是M记的老式动圈话筒。其内部结构简单,就是一个动圈话咪头直接输出和一个常开双路PTT开关。此开关同时兼顾控制动圈话咪接入电路开关。 八、KENWOOD 动圈话筒。 KENWOOD DYNAMIC MICROPHONE动圈话筒体积非常大,拿在手里很有分量感,但打开内部却非常让人失望。其内部就是一个直接接出的动圈咪头和一个小不点的微动按钮作为PTT开关,整体的分量完全来自背面的一个园形铸铁。其动圈咪头未经过开关控制不管PTT状态如何始终接入电路中。从此话筒的设计和制作使我对KENWOOD的产品质量印象大打折扣。与硕大的话筒相配的六芯螺旋又细又软极不相称。 九、M/A-COM MC101616V1话筒。 此话筒来时只有话筒头,线已被剪。看标牌为南韩制造,具有防水性能。使用动圈的话咪带有三极管放大电路。此话筒的特点与Motorola MBTMN1027A相似具有一个挂钩检测回路,当话筒被挂在挂钩上时有一路三极管控制输出,可以做到防误触发功能。 此话筒设计理念不错,使用材料也比较讲究,甚至连外壳的固定螺丝都是选用不锈钢的(前面Motorola的防水话筒其内部选料虽说不差但外壳螺丝都还是生锈了),猜想其性能也应该能行。只是其外形本人不太喜欢,目前还没有实际应用起来。 十、带双音频键盘的话筒。 此类话筒内部通常含有一块双音频生成集成块(UM95087),除了能从MIC口输入话音信号外,还可由此电路产生双音频信号,以实现数字的输入。通常能实现 “0~9,*,#”这12个字的输入。此类话筒各厂家都有,但对于除数字键外的其它特殊功能来说各厂家之间的产品不具有通用性,只能各自适用。 十一、国产会议话筒CD1-2的改造。 CD1-2是北京第一无线电器材厂(北京797厂)生产的会议用台式话筒。当年此话筒多见于乡村广播站,如果大家仔细观看描述过去的老电影、电视剧都能见其身影。通常使用中还在其头部包上一块红缎绸更显风采。此话筒通过一个内置变压器来可输出两种阻抗:600Ω和20kΩ,便于匹配声音输入。本人手里还有一个CD3-11话筒外形基本一样(参数不详),只是更显小巧些。 改装使用KG105的电路,实际使用中感觉其灵敏度还是不够高。可能再增加一级三极管放大会好些,等待以后实验。 十二、Motorola TMN1008C台式话筒。 在网上只搜索到TMN1005B台式话筒电路。通过实际比较其电路基本一致。该话筒使用三线驻极体咪头,二级三极管放大,除发射按键外还增设监听按键,但监听键的具体使用方法不详(估计应该配合具体机器应用)。开始本人并不喜欢其个性的外形,但在实际改造过程中,利用KG105的七芯插头并只使用发射键功能,在接KG105上使用时效果奇好令本人刮目相看。 十三、MSR8000话筒改造。 刚收进MSR8000时,由于没有适合的动圈话筒相配机器的发射功能基本上是半年后才进行的测试。记得本人手里有二个内部带喇叭的驻极体话筒,通过翻箱倒柜找出并分析MSR8000上MIC接口功能后,将其改在MSR8000上使用。改装后的话筒除不具备军机的体质外,其它方面配MSR8000真是天衣无缝。 由于驻极体需要提供一个电压才能工作,所以改装时就利用了MSR8000的碳质话筒输入线路。后据BG1IWK的使用反映此话筒声音灵敏度还相当高。如此到正好解决了使用MSR8000的朋友所说MSR8000动圈话筒不好配,且灵敏度不高的问题。以前本人有专文介绍此改制方法,在此不多述了。 十四、SUNAIR SC-10话筒改造。 SUNAIR SC-10的MIC输入接口使用有一个1?电容隔直。因此,只能用直接接的动圈咪头。前面的SHURE SC-U MP20正好适用此机。只是此机的MIC接口插座太特殊,只能暂时DIY一个来应急使用了。 十五、Motorola MICOM-XF话筒改造 MICOM-XF是摩托罗拉公司生产,符合美国军颁标准的自适应电台。其话筒接口比较特殊。与其它军机类似其MIC输出都包含有一路音频输出(第4脚)。另有保留的第5脚,其上还有+5V电压存在,但用途不详。 原本估计要想找到配对插头是不可能了。但无意间从网上搜索到7区的朋友BG7IFA在2年前贴出的转让M记话筒的贴子,看其中有话筒接口与此机的相象。经联系购得手后上机一试正好匹配。BG7IFA还买二赠一,早知朋友如此就只要赠的一个多好,哈哈。真是“踏破铁鞋无觅处,得来全不费功夫”。 此类接头不光外型特殊,就是拆卸方法也特殊。自己研究半天也没有搞清楚如何轻松拆解,最后只有动粗。观其中部是有压接的痕迹,就用一字改锥慢慢的将压接部分撬开,才得以窥其庐山真面目。目前还未能留下拆开后的图片,下次有机会再补图。 话筒型号为:TMN6134A,TMN6134B,HMN1049A。话筒内部结构三只各不相同,要用到MICOM-XF机上其内部接线需要更改才能适用(可见,此话筒接口虽与此机一致,但原不是为此机所配)。 十六、总结 从以上的多款话筒电路分析,不难看出目前无线电台的话筒电路主要有四类: ① 动圈(或动磁)送话器直接输出。这类话筒不含放大电路,不需要发射机提供电源,可以通过变压器或隔直电容来接入电台。好处是电路简单,输出阻抗低,可靠性高,使用寿命长,但在有些场合感觉话音灵敏度不够。此类话筒以KENWOOD的动态话筒为代表。 ② 带三极管放大的动圈话筒。其内部包含一级三极管放大电路,因此其应用中MIC输入极需要提供一个5~10V左右的电压供三极管使用。好处是放射灵敏度较高,且不失动圈话筒的特长。此类话筒以KG105原装话筒为代表。 ③ 驻极体话筒。驻极体送话器实际是一个电容咪头内部接一级场效应管转换输出阻抗。所以,驻极体咪头在使用中必须要有一个电源电压,通常使用中还需要增加一级三极管放大电路,甚至部分产品中还有二级放大电路(如:TMN1008C台式话筒)。此类话筒灵敏度可以做的非常好,但其可靠性较差,寿命较短。此类话筒以Motorola的产品为典型代表。 ④ 带数字键的多功能话筒。这类话筒缺乏通用性,要实现特殊功能只能找原配,仿制较困难。但如果只要求实现话音和PTT功能还是超不出前面提到的三种格式套路。 目前电台话筒的改造基本超不出这三种模式。因此,大家也就不要为电台话筒不好找为难了。只要不在乎外形和原装与否,以及特殊功能等,都可以稍微分析一下电台的MIC接口,就可以很快的仿制出好用的话筒来。当然现代电台上的多功能话筒就不易仿制了,如YAESU FT-857D的全功能数字话筒MH-59A8J,俺也只能花高价买回来才能用起。 祝大家玩机愉快! (中国集群通信网 | 责任编辑:李俊勇) |




