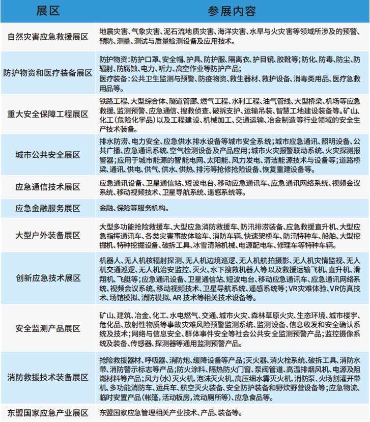
主页(http://www.pttcn.net):2023年中国(广西)—东盟应急装备和技术展 2023年中国(广西)—东盟应急装备和技术展 2023年12月4-6日,为期三日 将于中国广西南宁——国际会展中心 盛大举办 /// 6万多平方米展出 500+家全国应急领域代表性企业 9万多人次专业观众 盛会于邕,邀您出席 今年12月4日-6日,将由中华人民共和国应急管理部、广西壮族自治区人民政府、菲律宾劳动部联合主办,在南宁国际会展中心举办中国—东盟安全生产合作论坛,同期举办2023年中国(广西)—东盟应急装备和技术展。 /// 01 全面展示应急管理新力量 展会规划10个国内展馆和 1 个东盟国家展馆,展出面积达6万平方米, 拟邀500多家全国应急领域代表性企业参展,将近9万人次专业观众到场参观。 将全面展示应急救援、安全生产新技术、新材料、新工艺、新装备,开展技术交流、贸易洽谈,推动中国—东盟应急管理工作向纵深发展。
此外,还同期举办中国—东盟应急产业采购商大会、中国—东盟应急产业园招商对接会、应急产业领军人才高级研修班系列专题(论坛)。 助力企业开拓国内和东盟市场,助推我国安全应急事业的蓬勃发展。 中国—东盟应急产业采购商大会 1.参会人员:国内应急产业知名供应商、国内和东盟国家应急产业采购商、各地应急、消防部门负责人、东盟国家消防协会、商协会代表及会员单位和国际组织代表等。 2.活动形式:会场搭建买卖双方一对一平台,中外客商现场对接洽谈,挖掘潜在客户,达成合作;同时,现场设置推介展示区,为部分优质供应商提供5分钟/家的现场推介演讲机会,促进应急产业交流与合作。 中国—东盟应急产业园招商对接会 筹划建设的中国—东盟应急产业园,充分发挥广西的区位优势,重点打造面向东南亚、辐射全国市场的应急装备和技术产业集群,积极承接应急产业链相关企业落地。 展会期间,产业园将主动与各参展企业接洽,并为有意向入园企业提供咨询服务,热忱欢迎各参展企业在广西投资。 系列专题研讨会(论坛) 1.应急产业领军人才高级研修班 2.第二十届国际煤层气研讨会 3.城市公共安全专题论坛 4.应急救援技术专题论坛 5.监测技术与人才交流专题论坛 6.自然灾害应急救援专题论坛 7.消防救援技术与装备专题论坛 8.安全防护应急救援专题论坛 /// 02 群众参与应急管理新体验 组委会、承办单位、协办单位和支持单位等部门将通过发函组织、定向邀约、举办新闻发布会和媒体宣传等方式,广泛邀请和组织下列专业观众观展、参会。 专业观众来源 ” 1.全国应急装备和技术行业(领域)企业负责人; 2.省级应急管理、消防、卫健、住建等部门负责人; 3.相关行业组织、产品代理商、高等院校及科研机构等单位负责人; 4.东盟国家驻华领事及相关政府口、行业口职能部门负责人; 5.东盟国家商协会负责人及会员单位负责人; 6.参加主论坛、分论坛及系列专题研讨会(论坛)的嘉宾和代表。 7.参加应急产业领军人才高级研修班的代表; 8.参加第二十届国际煤层气研讨会的代表; 9.参加中国—东盟应急产业采购商大会的嘉宾; 10.参加中国—东盟应急产业园招商对接会的嘉宾; 11.其他政府官员、业内高层人士、专家学者和技术人员。 /// 03 展位收费标准参考 *其他部分广告收费标准,可长按上图 加强应急管理 构建更为紧密的中国—东盟命运共同体 /// 向上滑动阅览 (一)论坛主办单位 中华人民共和国应急管理部 广西壮族自治区人民政府 菲律宾劳动部 (二)承办单位 中华人民共和国应急管理部国际合作和救援司 广西壮族自治区应急管理厅 广西壮族自治区消防救援总队 (三)展会协办单位(排名不分先后) 中国煤炭工业协会 中国灾害防御协会 中国医学装备协会 应急总医院 中国安能集团第一工程局 中国化学品安全协会(拟邀) 公羊救援队(拟邀) 中国安全应急产业协会 广西应急管理协会 广西物流与采购联合会 RCEP商协会联络机制 文莱国家工商会 柬埔寨消防协会 印尼消防协会 老挝国家工商会中老商务合作促进委员会 马来西亚消防协会 缅甸工商会联合会 菲律宾消防协会 新加坡工商联合总会 泰国安防协会 越南消防应急协会 文莱广西总商会 柬埔寨广西商会 印尼中国中小企业联合会 老挝广西总会 马来西亚桂商总会 缅甸广西总商会 菲律宾广西总商会 新加坡广西暨高州会馆 泰国广西总会 泰国广西总商会 越南广西中小企业联合会 老挝广西同乡会 柬埔寨广西总商会 (四)支持单位 广西壮族自治区公安厅 广西壮族自治区卫生健康委员会 广西壮族自治区工业和信息化厅 广西壮族自治区住房和城乡建设厅 广西壮族自治区气象局 广西国际博览事务局 南宁市人民政府 (五)执行承办单位 广西南宁谷和源丰会展策划有限公司 (中国集群通信网 | 责任编辑:李俊勇) |




